Introduction:
In this lab you will experiment with a number of the devices we will use throughout the circuit. Some of these you may have seen in physics or high school courses, such as resistors and meters. Others, such as diodes, function generators, and oscilloscopes, are probably new to you. As is generally true in this lab, you should not worry about understanding every detail of how something works. But what you should understand are some of the basic concepts (i.e. what voltage and current are) and how these concepts relate to what you see in the lab. As you do this and future labs, keep a detailed record in your lab notebook of what you are doing. You do not need to put down a formal list of procedures. You can assume that the person reading the lab notebook has already read the lab write-up (that is, this document), but you should diagram any circuit that you are building and clearly indicate component values. Record the results of measurements and sketch the waveforms you see on the oscilloscope. You should write down what you did each day in lab in enough detail that a reader can understand your measurements, results, mistakes, etc. You should make sure you answer all questions in this write-up that depend on experimental results for their answer, and also comment on the success, failure, and/or interpretation, of each thing you do.
Pre-lab Preparation:
Use of the lab notebook:
Buy your lab notebook during the first week of class. Bring your notebook to every class. Record the date at the beginning of each session and take a lot of notes on your experiments in your notebook. You will rely heavily on these notes through the term. The lab notebook is where you record information directly in the lab, and where you work on designs. It is not meant to be a finished piece of work like a lab report or a paper, or even homework. You do not record information in the lab on other paper and then transfer it later to your lab notebook. The lab notebook contain partial designs, calculations, speculations, redesigns, revisions and corrections. This does not reflect poorly on your work; it is what is expected. It should be a complete, if rough, record of your work in the laboratory. It should contain corrections to designs based on experiments as well as results and comments on what was necessary to get the circuits to work.
The lab notebook in this course is meant to function the same way a working engineer's notebook functions; as a complete record of the design and invention process, complete with dead ends, mistakes, corrections and insights. In the working world it is this richness that provides a record of invention that can even be used to defend a patent in court!
Equipment and supplies needed:
From the equipment room in the front of 9 HA: large and small protoboards, "stack of wires," component case. The protoboards and component case will have your group number on them and will be kept for you from week to week . In the red tool boxes stored in lab rooms: spools of wire, wire cutters, chip puller, small screwdriver, BNC "T" connector, alligator clips, and the following coaxial cables: BNC-BNC and two BNC-banana. From the component drawers in the lab: resistors, potentiometers, diodes, LED's, IC chips, and other components. Each student should have their own notebook.
Warning: As discussed in the handout on debugging, never measure resistance when the power is on, and always disconnect a circuit element from the rest of a circuit before measuring its resistance.
1. Using the Fluke digital multimeter (DMM), measure the resistance values of five 1k Ohm resistors contained in the lab component drawers and record the results with the most precision you can get from the meter in your notebook. Does the variability in resistance values make sense in terms of the specified tolerance of the resistors? To measure the resistances, either place the resistors in your protoboard or use alligator clips.
2. Using your protoboard, assemble two 1k Ohm resistors in series. Q1: What do you expect the combined resistance to be? Measure it using the DMM, record and comment on the result.
3. Assemble two 1k Ohm resistors in parallel. Q2: What do you expect the combined resistance to be? Measure it using the DMM, record and comment on the result.
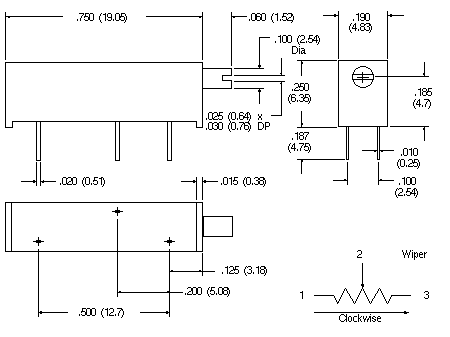
4. Next we will study the functionality of the potentiometer (variable resistor) contained in the component drawers in the lab. The potentiometer is rectangular-shaped with three small leads attached (see below) and fits into your protoboard. The resistance between the two outer leads is fixed. What is it? The resistance between the middle lead and either of the two outer leads can be varied by turning the small screw on the potentiometer using the "pot-trimmer" (little screwdriver) found in your toolkit. Turning the screw changes how the total outer-lead resistance is divided between each outer lead and the middle lead. In other words, the resistance from one outer lead and the middle lead plus the resistance between the other outer lead and the middle lead always adds up to the resistance between the two outer leads, which does not change.

Measure the resistance between one outer lead and the middle lead as you turn the screw. Find out whether the resistance between one outer lead and the middle lead changes linearly as you move the dial in equal angular increments. Do this by plotting the resistance as a function of the number of turns from one stop. You may find that the answer is different if you are very near either end of the range or if you are in the middle, so be sure to take a data over the entire adjustable range of the potentiometer. Ask if you do not understand this question.
PART II. Simple DC circuits.
Figure 1. Simple resistor circuit.
6. Assemble the circuit shown in Figure 2. Q5: How much current do you expect to flow through each resistor? Using the DMM in its current mode, measure the total current I and the current through each resistor. Do your results make sense?

Figure 2. Parallel resistor circuit.
7. Assemble the circuit shown in Figure 3. Q6: What values do you expect for voltages across each of the two resistors and across the series combination of the two resistors? Using the DMM in its voltage mode, measure these three values using the DMM. Do your results make sense?

Figure 3. Series resistor circuit
8. Now disconnect the two resistors from each other, leaving everything else connected (an open circuit) as in Figure 4. Measure the voltage across each resistor. Measure the voltage across the disconnection. Record all results and explain them. If you do not understand the measurements you are taking be sure to ask!

Figure 4. Disconnected circuit.
9. Find a low-current diode (1N914 or equivalent; not a
light-emitting diode) in the lab component drawers. Examine it and determine
how it is marked to distinguish the two ends. Use the diode to assemble the
circuit shown in Figure 5. Measure the current in the loop and the voltages
across the diode and the resistor, then reverse the way the diode is connected
into circuit (that is, reverse which lead of the diode is connected to the
power supply and which lead to the resistor) and repeat the measurements. Which
way do you think would be called forward biased and which would be reverse
biased?

Figure 5. Series resistor-diode circuit.
10. Replace the 1N914 diode from the previous circuit with a light emitting diode (LED), any color, as shown in Figure 6. Note that the LED is a diode, just as the 1N914 is (that is, have the same behavior as far as current flow and forward biasing goes) but the LED also emits light when current flows through it. The LED drops about 2 volts and should have about 20 mA of current flowing through it for good light emission. Calculate the resistance required and choose a resistor from the component drawers with a resistance close to the value you calculated. Construct the circuit. Try the diode in both directions to determine which lead is the anode. The terminology we use is that the LED will glow only when current enters through the anode and leaves through the cathode and not vice-versa. Which of the diode leads (the longer one or the shorter one) is the anode (+ terminal)? Record this result for later use.

Figure 6. Series resistor-diode circuit with LED.
PART III. AC Circuits
>>When you get the circuit in Figure 8 working, get the lab instructor or a TA to sign your lab book under your diagram of the circuit to indicate that it worked.<<

Figure 7. Output from the Tektronix signal generator.
Figure 8. Alternately blinking LED circuit.
Department of Electrical Engineering,
Northeastern University.
Last updated: 1/23/07.